林芝一年一度的桃花季
如约而至
小编为大家准备了
林芝市各县(市、区)
2026年桃花花期预报
来了解林芝各赏花地
桃花最佳观赏期吧
米林市


巴宜区


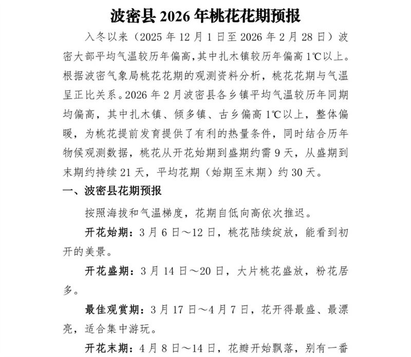
波密县

推荐赏花点位
波堆桃花谷
这里享有“中国最大桃花谷”的美誉,从如纳村、巴康村、玉许乡一路深入,桃花如绵延不绝的粉色绸带,延伸数十公里之远。
嘎朗村
湖畔的湿地中,候鸟与桃花相映成趣,构成一幅生动的画面。附近村落的宁静、嘎朗王宫遗址的沧桑、青稞地的广袤,共同编织出一幅如梦似幻的美景。

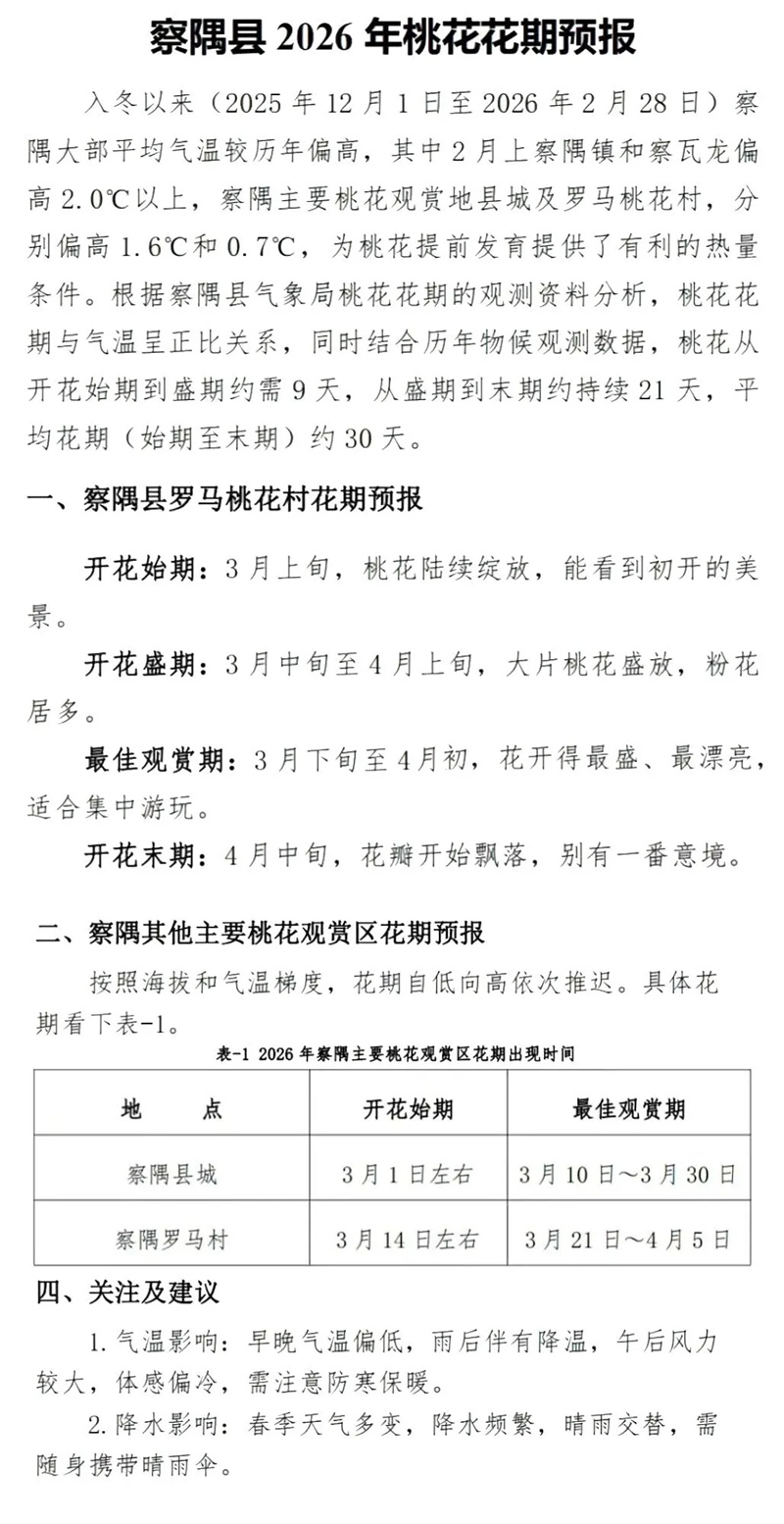
察隅县

推荐赏花点位
罗马村
丙察察公路上的察隅县城,每年春天同样桃花盛开,枝头缀满粉嫩的花朵。其中,罗马村便是一处极为经典的赏花去处。

朗县


工布江达县


注:部分素材来源于林芝市文旅局
编辑:何彩玉